一生无悔,一生光荣
第一期征兵动员班开班啦!

一顶军帽,顶的是责任,
一身戎装,穿的是庄严,
一双军鞋,走的是神圣,
看的是军魂,担的是使命,
这就是军人!|

只争朝夕,不负韶华
活动安排
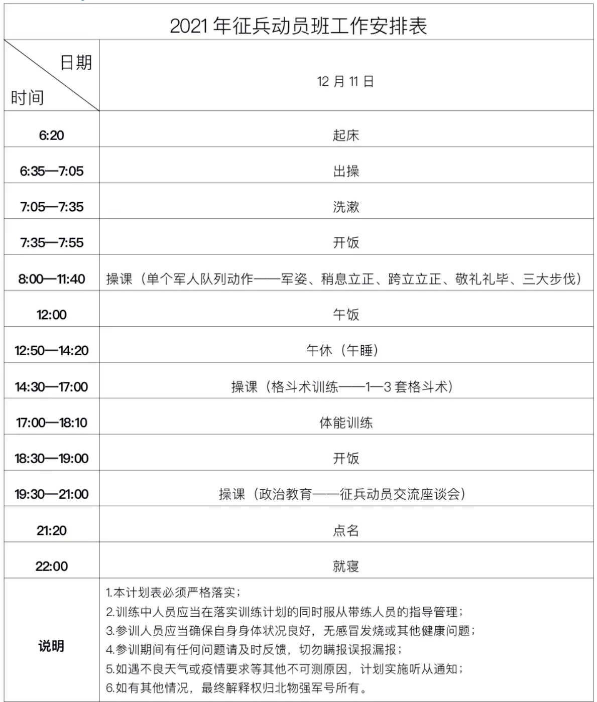
活动时间:2021年12月11日
活动地点:操场,食堂,教室
活动方式:一日生活制度体验,征兵动员交流
活动对象:已应征入伍报名的同学、有意向应征入伍的同学、对军营生活感兴趣的同学
活动要求:报名意味着接受当天值班员的一切工作安排,期间必须严格服从管理。
活动奖励:参加的同学将会获得3个素质积分
活动安排:见下表



要求
如果你对征兵流程有疑问,对体检政审环节不清楚,对军营生活充满热情,对参军入伍抱有想法,我们随时欢迎大家的到来。
